Instance Verification Kit (IVK)
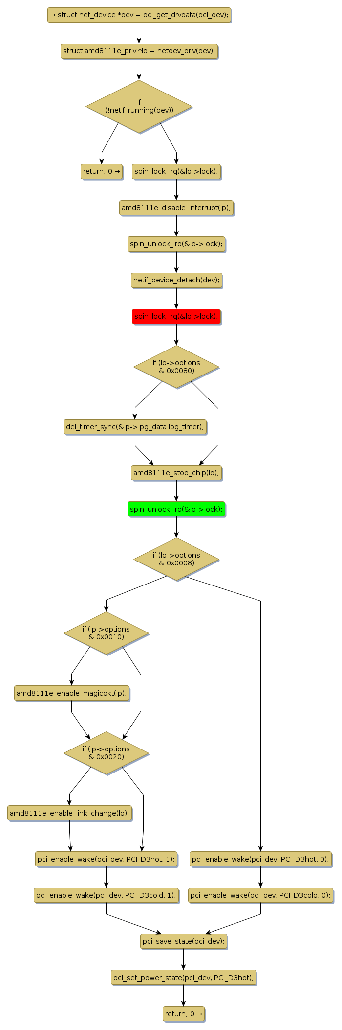
spin lock @ [44188+25+/linux-3.19-rc1/drivers/net/ethernet/amd/amd8111e.c]
Instance Signature: lock
|
The Matching Pair Graph:
|
|
Function Name
|
Control Flow Graph (CFG)
|
Events Flow Graph (EFG)
|
Source Correspondence
|
|
amd8111e_suspend
|
|
|
[43821+16+/linux-3.19-rc1/drivers/net/ethernet/amd/amd8111e.c]
|